马来西亚吉隆坡建设大学
原文作者:Admin 发布时间:2017-06-09 浏览次数:1780
导语:
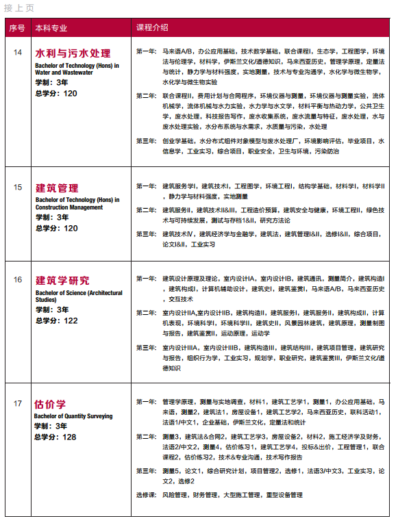
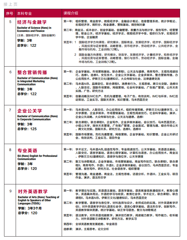
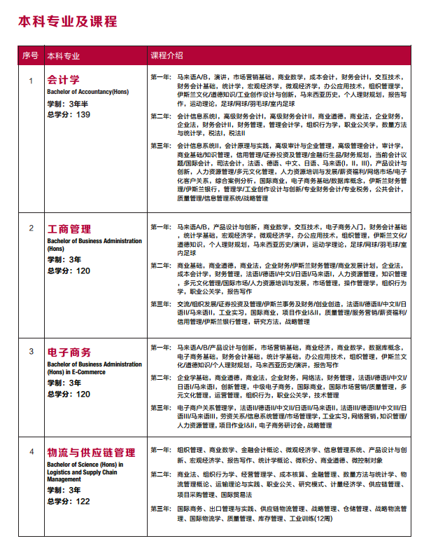
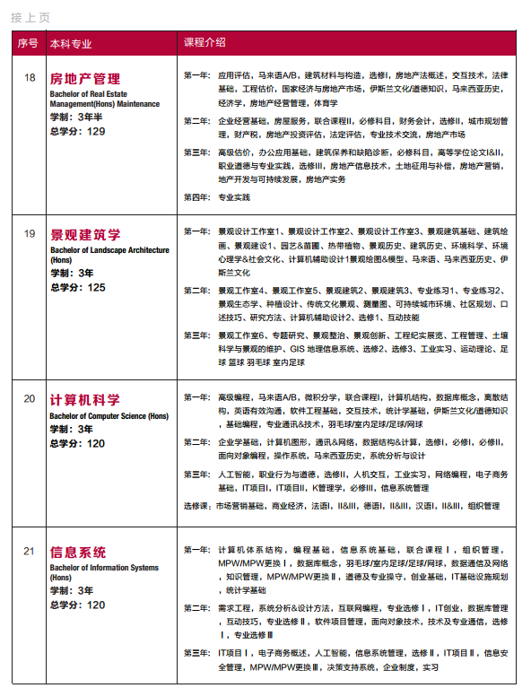
吉隆坡建设大学本科专业学制、课程介绍以及总学分介绍如下:
![1496993900666295.png 6)]33L1ML0DYX9N8}USM7XQ.png](/Uploads/image/20170609/1496993900666295.png)
![1496993919119210.png NQOK)I]U4L89)$KDOV5ETBM.png](/Uploads/image/20170609/1496993919119210.png)
![1496993923947462.png VV774Y(2IVJM]693OXZ8%{A.png](/Uploads/image/20170609/1496993923947462.png)

![1496993907350686.png J7JM3MQ_63H]8N34RF4VO9J.png](/Uploads/image/20170609/1496993907350686.png)
分享到:

上一篇:吉隆坡建设大学---马来西亚5星级大学
下一篇:马来西亚吉隆坡建设大学简介
推荐阅读
- 2021-12-17留学马来西亚选哪所学校?
- 2021-12-17马来西亚吉隆坡建设大学(IUKL)对外英语教学本硕(3+1.5)项目
- 2021-12-17马来西亚吉隆坡建设大学(IUKL)工商管理本硕(3+1)项目
- 2021-12-17马来西亚吉隆坡建设大学(IUKL)对外英语教育硕士项目介绍
- 2020-03-23马来西亚理科大学
- 2020-03-23马来西亚泰莱大学
- 2020-03-23马来西亚北方大学
- 2021-12-17吉隆坡建设大学---马来西亚5星级大学



